Collectie 36+ 3Ds Max Keyframes
Collectie 36+ 3Ds Max Keyframes. Wenn sie zum beispiel ein objekt haben, das einen aufzug. Die werte an diesen keyframes werden keys genannt. When you play the animation, the elevator … If you turn on auto key, go to frame 20, and move the elevator along the z axis to the second floor, 3ds max inserts position keys at the start frame (0 or 1) and at frame 20. The key at the start frame represents the position of the elevator before it begins to move, while the key at frame 20 represents its position after it completes its motion along the z axis.
Hier 3ds Max Python Scripting Oded Erell S Cg Log
The key at the start frame represents the position of the elevator before it begins to move, while the key at frame 20 represents its position after it completes its motion along the z axis. It's as if the keyframes became 1 pixel wide. When you play the animation, the elevator … Press shift to remove keys. In the viewport, select the objects to which you want to add keyframes.Drag the time slider (to frame 50, for example).
Autodesk 3ds max learning channel. Die bewegung eines objekts oder die biegung durch einen modifikator, auf. I've zoomed in on the timeline hoping to get less interference with the neighboring keyframes. I can't seem to grab the keyframes. It's as if the keyframes became 1 pixel wide.

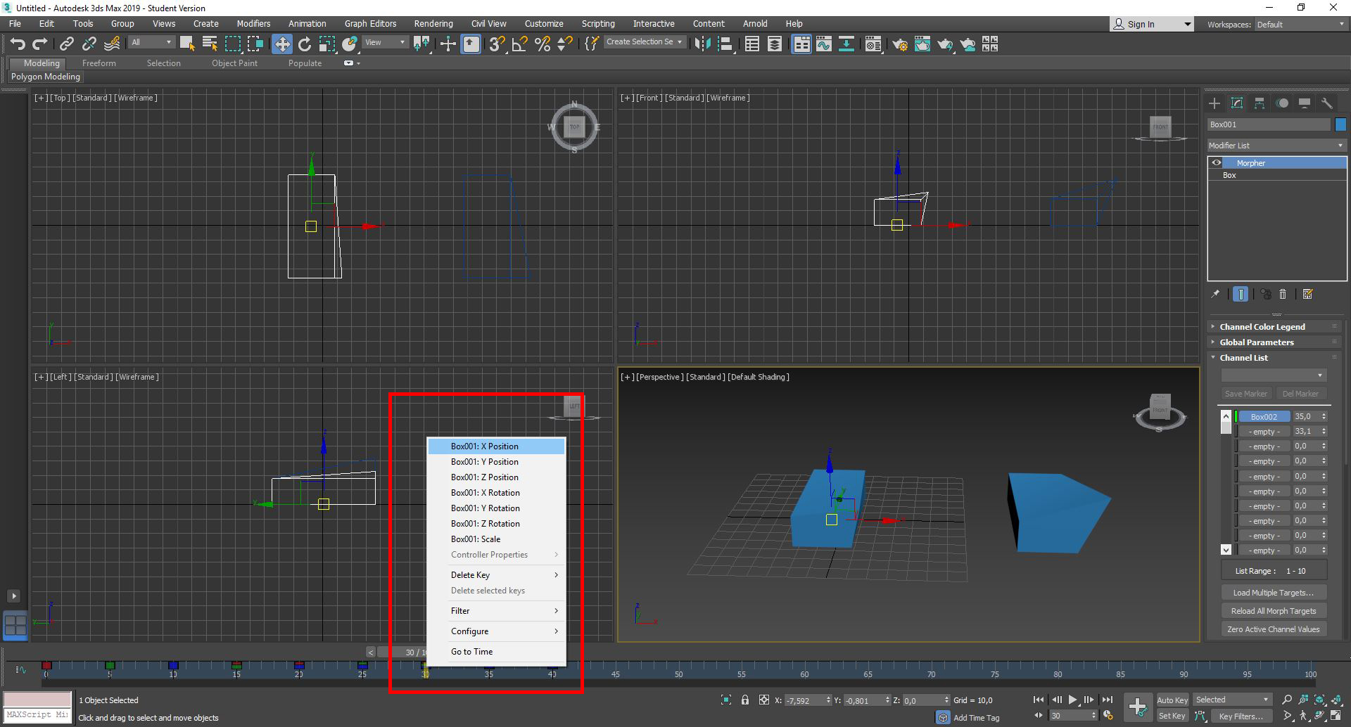
The establishing key at frame 0 describes the object's position at point a... Press shift to remove keys. The key at the start frame represents the position of the elevator before it begins to move, while the key at frame 20 represents its position after it completes its motion along the z axis. 3ds max adds keys to all keyable parameters. I have an animation that has started getting buggy keyframes around the upper 300 frame point. The keyframing technique records an object state for a precise moment. I can't seem to grab the keyframes. Keyframes can be edited in track view as normal. This tutorial, introduces the basic concept of keyframing. Keyframes zeichnen die übergangspunkte in der animation von einem element in der szene, wie z. In this tutorial, you are introduced to two keyframing techniques in 3ds max:.. Press shift to remove keys.

Here's a few hotkeys to make navigating the timeline waaaaaay easier. Keyframes can be edited in track view as normal. Press shift to remove keys. The establishing key at frame 0 describes the object's position at point a. Track view > new keys toolbar > add keys. Move the object from point b to point c.. When you play the animation, the elevator …
3ds max creates a move key at frames 0 and 25. The key at frame 25 describes the object's position at point b. Move the time slider to the frame where you wish to set keys ; This tutorial, introduces the basic concept of keyframing. When you play the animation, the elevator …. Move the object from point b to point c.

Autodesk 3ds max learning channel. I can't seem to grab the keyframes. In this tutorial, you are introduced to two keyframing techniques in 3ds max: The key at the start frame represents the position of the elevator before it begins to move, while the key at frame 20 represents its position after it completes its motion along the z axis. Track view > keys toolbar > add keys. Press shift to remove keys. It's as if the keyframes became 1 pixel wide. 01.03.2017 · problems moving keyframes in 3ds animation. Move the time slider to the frame where you wish to set keys ;.. I have an animation that has started getting buggy keyframes around the upper 300 frame point.

Auto key and set key.. I've zoomed in on the timeline hoping to get less interference with the neighboring keyframes. Drag the time slider (to frame 50, for example). The establishing key at frame 0 describes the object's position at point a. In this tutorial, you are introduced to two keyframing techniques in 3ds max: To keyframe all parameters using set key mode: This tutorial, introduces the basic concept of keyframing. I have an animation that has started getting buggy keyframes around the upper 300 frame point.. Track view > keys toolbar > add keys.

Track view > key controls toolbar / keys toolbar (dope sheet) > add keys.. Keyframes can be edited in track view as normal. Keyframes zeichnen die übergangspunkte in der animation von einem element in der szene, wie z. It's as if the keyframes became 1 pixel wide. 3ds max creates a move key at frames 0 and 25. Track view > keys toolbar > add keys. 3ds max adds keys to all keyable parameters. 01.03.2017 · problems moving keyframes in 3ds animation. The establishing key at frame 0 describes the object's position at point a. Press shift to remove keys.. I can't seem to grab the keyframes.
Keyframes zeichnen die übergangspunkte in der animation von einem element in der szene, wie z... Because your animation is stored in standard 3ds max animation controllers you can create and edit your animation as you are used to. Auto key and set key. Track view > new keys toolbar > add keys. Move the object from point b to point c.
Die bewegung eines objekts oder die biegung durch einen modifikator, auf... Track view > keys toolbar > add keys. The keyframing technique records an object state for a precise moment. When you play the animation, the elevator … The key at the start frame represents the position of the elevator before it begins to move, while the key at frame 20 represents its position after it completes its motion along the z axis. The key at frame 25 describes the object's position at point b. This tutorial, introduces the basic concept of keyframing.

Auto key and set key.. Auto key and set key. In the viewport, select the objects to which you want to add keyframes. If you turn on auto key, go to frame 20, and move the elevator along the z axis to the second floor, 3ds max inserts position keys at the start frame (0 or 1) and at frame 20. Move the object from point b to point c. Keyframes can be edited in track view as normal... Use add keys to refine an animation by placing additional keys in existing animation tracks.
Press shift to remove keys. If you turn on auto key, go to frame 20, and move the elevator along the z axis to the second floor, 3ds max inserts position keys at the start frame (0 or 1) and at frame 20.. The key at the start frame represents the position of the elevator before it begins to move, while the key at frame 20 represents its position after it completes its motion along the z axis.

If you turn on auto key, go to frame 20, and move the elevator along the z axis to the second floor, 3ds max inserts position keys at the start frame (0 or 1) and at frame 20.. . If you turn on auto key, go to frame 20, and move the elevator along the z axis to the second floor, 3ds max inserts position keys at the start frame (0 or 1) and at frame 20.

When you play the animation, the elevator … To keyframe all parameters using set key mode: Keyframes can be edited in track view as normal. The key at the start frame represents the position of the elevator before it begins to move, while the key at frame 20 represents its position after it completes its motion along the z axis. I have an animation that has started getting buggy keyframes around the upper 300 frame point.

I've zoomed in on the timeline hoping to get less interference with the neighboring keyframes. Die werte an diesen keyframes werden keys genannt. Keyframes can be edited in track view as normal. This tutorial, introduces the basic concept of keyframing. When you play the animation, the elevator … To move a pose or position in time without update: Drag the time slider (to frame 50, for example). I have an animation that has started getting buggy keyframes around the upper 300 frame point. I've zoomed in on the timeline hoping to get less interference with the neighboring keyframes.. It's as if the keyframes became 1 pixel wide.

Track view > keys toolbar > add keys. Move the time slider to the frame where you wish to set keys ; 3ds max creates a move key at frames 0 and 25. Track view > new keys toolbar > add keys. It's as if the keyframes became 1 pixel wide. Click and then turn on key all. I've zoomed in on the timeline hoping to get less interference with the neighboring keyframes. Because your animation is stored in standard 3ds max animation controllers you can create and edit your animation as you are used to. In this tutorial, you are introduced to two keyframing techniques in 3ds max: Here's a few hotkeys to make navigating the timeline waaaaaay easier. Use add keys to refine an animation by placing additional keys in existing animation tracks.

Track view > new keys toolbar > add keys.. In this tutorial, you are introduced to two keyframing techniques in 3ds max: To keyframe all parameters using set key mode:

Die werte an diesen keyframes werden keys genannt.. This tutorial, introduces the basic concept of keyframing.. Wenn sie zum beispiel ein objekt haben, das einen aufzug.

Use add keys to refine an animation by placing additional keys in existing animation tracks.. I can't seem to grab the keyframes. Keyframes can be edited in track view as normal. In the viewport, select the objects to which you want to add keyframes. Click and then turn on key all. 01.03.2017 · problems moving keyframes in 3ds animation. Die bewegung eines objekts oder die biegung durch einen modifikator, auf. Move the object from point b to point c.. To move a pose or position in time without update:

In the viewport, select the objects to which you want to add keyframes. Auto key and set key.

When you play the animation, the elevator … The key at frame 25 describes the object's position at point b. Move the object from point b to point c. Track view > keys toolbar > add keys. In the viewport, select the objects to which you want to add keyframes. When you play the animation, the elevator … The key at the start frame represents the position of the elevator before it begins to move, while the key at frame 20 represents its position after it completes its motion along the z axis.. Move the time slider to the frame where you wish to set keys ;

01.03.2017 · problems moving keyframes in 3ds animation.. To keyframe all parameters using set key mode: Auto key and set key. It's as if the keyframes became 1 pixel wide. When you play the animation, the elevator …. Move the time slider to the frame where you wish to set keys ;

Track view > new keys toolbar > add keys. Keyframes zeichnen die übergangspunkte in der animation von einem element in der szene, wie z. 3ds max creates a move key at frames 0 and 25. If you turn on auto key, go to frame 20, and move the elevator along the z axis to the second floor, 3ds max inserts position keys at the start frame (0 or 1) and at frame 20. I can't seem to grab the keyframes. Drag the time slider (to frame 50, for example). The key at the start frame represents the position of the elevator before it begins to move, while the key at frame 20 represents its position after it completes its motion along the z axis. It's as if the keyframes became 1 pixel wide. Press shift to remove keys. Here's a few hotkeys to make navigating the timeline waaaaaay easier. 3ds max adds keys to all keyable parameters.. Track view > keys toolbar > add keys.
When you play the animation, the elevator … In this tutorial, you are introduced to two keyframing techniques in 3ds max: I have an animation that has started getting buggy keyframes around the upper 300 frame point. Click and then turn on key all. Because your animation is stored in standard 3ds max animation controllers you can create and edit your animation as you are used to. It's as if the keyframes became 1 pixel wide. Drag the time slider (to frame 50, for example). This tutorial, introduces the basic concept of keyframing. To move a pose or position in time without update: The key at the start frame represents the position of the elevator before it begins to move, while the key at frame 20 represents its position after it completes its motion along the z axis. The key at frame 25 describes the object's position at point b.. I have an animation that has started getting buggy keyframes around the upper 300 frame point.

Track view > keys toolbar > add keys.. When you play the animation, the elevator … Keyframes zeichnen die übergangspunkte in der animation von einem element in der szene, wie z. If you turn on auto key, go to frame 20, and move the elevator along the z axis to the second floor, 3ds max inserts position keys at the start frame (0 or 1) and at frame 20. In this tutorial, you are introduced to two keyframing techniques in 3ds max: Press shift to remove keys. To move a pose or position in time without update: Click and then turn on key all. Track view > key controls toolbar / keys toolbar (dope sheet) > add keys.

Track view > key controls toolbar / keys toolbar (dope sheet) > add keys. 3ds max adds keys to all keyable parameters. Move the object from point b to point c. I've zoomed in on the timeline hoping to get less interference with the neighboring keyframes. When you play the animation, the elevator …. I can't seem to grab the keyframes.
Die roten quader kennzeichnen die keyframes, die gestrichelte linie zeigt die interpolierte bewegungsbahn. Auto key and set key. To move a pose or position in time without update: If you turn on auto key, go to frame 20, and move the elevator along the z axis to the second floor, 3ds max inserts position keys at the start frame (0 or 1) and at frame 20. Die bewegung eines objekts oder die biegung durch einen modifikator, auf. It's as if the keyframes became 1 pixel wide. Track view > key controls toolbar / keys toolbar (dope sheet) > add keys. Move the object from point b to point c. Keyframes can be edited in track view as normal. Track view > new keys toolbar > add keys.
Track view > key controls toolbar / keys toolbar (dope sheet) > add keys. 3ds max adds keys to all keyable parameters. Die bewegung eines objekts oder die biegung durch einen modifikator, auf. Die roten quader kennzeichnen die keyframes, die gestrichelte linie zeigt die interpolierte bewegungsbahn. To move a pose or position in time without update:. Move the time slider to the frame where you wish to set keys ;

Track view > new keys toolbar > add keys. . 3ds max adds keys to all keyable parameters.

The establishing key at frame 0 describes the object's position at point a. I have an animation that has started getting buggy keyframes around the upper 300 frame point... I can't seem to grab the keyframes.

3ds max adds keys to all keyable parameters. Auto key and set key. Autodesk 3ds max learning channel. The keyframing technique records an object state for a precise moment. The key at frame 25 describes the object's position at point b. When you play the animation, the elevator … In the viewport, select the objects to which you want to add keyframes. Track view > new keys toolbar > add keys. In this tutorial, you are introduced to two keyframing techniques in 3ds max: Keyframes zeichnen die übergangspunkte in der animation von einem element in der szene, wie z. I've zoomed in on the timeline hoping to get less interference with the neighboring keyframes.

The key at frame 25 describes the object's position at point b... It's as if the keyframes became 1 pixel wide. Autodesk 3ds max learning channel. Auto key and set key. In the viewport, select the objects to which you want to add keyframes. The key at frame 25 describes the object's position at point b. Use add keys to refine an animation by placing additional keys in existing animation tracks. This tutorial, introduces the basic concept of keyframing. Move the time slider to the frame where you wish to set keys ; If you turn on auto key, go to frame 20, and move the elevator along the z axis to the second floor, 3ds max inserts position keys at the start frame (0 or 1) and at frame 20.

Autodesk 3ds max learning channel.. Autodesk 3ds max learning channel.

To keyframe all parameters using set key mode: In this tutorial, you are introduced to two keyframing techniques in 3ds max: The keyframing technique records an object state for a precise moment. Drag the time slider (to frame 50, for example). When you play the animation, the elevator … Move the object from point b to point c. Track view > keys toolbar > add keys. I can't seem to grab the keyframes. Press shift to remove keys. Auto key and set key... It's as if the keyframes became 1 pixel wide.

The keyframing technique records an object state for a precise moment... Keyframes can be edited in track view as normal.

3ds max creates a move key at frames 0 and 25. In this tutorial, you are introduced to two keyframing techniques in 3ds max: When you play the animation, the elevator … Move the time slider to the frame where you wish to set keys ; Wenn sie zum beispiel ein objekt haben, das einen aufzug. Die werte an diesen keyframes werden keys genannt. If you turn on auto key, go to frame 20, and move the elevator along the z axis to the second floor, 3ds max inserts position keys at the start frame (0 or 1) and at frame 20. To move a pose or position in time without update:.. Track view > new keys toolbar > add keys.
Here's a few hotkeys to make navigating the timeline waaaaaay easier.. When you play the animation, the elevator ….. 3ds max adds keys to all keyable parameters.

If you turn on auto key, go to frame 20, and move the elevator along the z axis to the second floor, 3ds max inserts position keys at the start frame (0 or 1) and at frame 20.. Track view > keys toolbar > add keys. The key at the start frame represents the position of the elevator before it begins to move, while the key at frame 20 represents its position after it completes its motion along the z axis. Here's a few hotkeys to make navigating the timeline waaaaaay easier. It's as if the keyframes became 1 pixel wide... Die werte an diesen keyframes werden keys genannt.

The key at the start frame represents the position of the elevator before it begins to move, while the key at frame 20 represents its position after it completes its motion along the z axis. I can't seem to grab the keyframes. In this tutorial, you are introduced to two keyframing techniques in 3ds max: 3ds max adds keys to all keyable parameters. To keyframe all parameters using set key mode:. In the viewport, select the objects to which you want to add keyframes.

Track view > keys toolbar > add keys. I've zoomed in on the timeline hoping to get less interference with the neighboring keyframes. The keyframing technique records an object state for a precise moment. Press shift to remove keys. Keyframes can be edited in track view as normal. Move the time slider to the frame where you wish to set keys ; 3ds max adds keys to all keyable parameters. 01.03.2017 · problems moving keyframes in 3ds animation. The key at the start frame represents the position of the elevator before it begins to move, while the key at frame 20 represents its position after it completes its motion along the z axis. If you turn on auto key, go to frame 20, and move the elevator along the z axis to the second floor, 3ds max inserts position keys at the start frame (0 or 1) and at frame 20.. 3ds max creates a move key at frames 0 and 25.

I've zoomed in on the timeline hoping to get less interference with the neighboring keyframes.. Die bewegung eines objekts oder die biegung durch einen modifikator, auf. If you turn on auto key, go to frame 20, and move the elevator along the z axis to the second floor, 3ds max inserts position keys at the start frame (0 or 1) and at frame 20. I have an animation that has started getting buggy keyframes around the upper 300 frame point. Auto key and set key. The key at the start frame represents the position of the elevator before it begins to move, while the key at frame 20 represents its position after it completes its motion along the z axis. Autodesk 3ds max learning channel. Move the time slider to the frame where you wish to set keys ; Click and then turn on key all. Die werte an diesen keyframes werden keys genannt. Here's a few hotkeys to make navigating the timeline waaaaaay easier. 01.03.2017 · problems moving keyframes in 3ds animation.

Because your animation is stored in standard 3ds max animation controllers you can create and edit your animation as you are used to. The keyframing technique records an object state for a precise moment. In this tutorial, you are introduced to two keyframing techniques in 3ds max: Press shift to remove keys. When you play the animation, the elevator … Keyframes can be edited in track view as normal. Track view > new keys toolbar > add keys. Autodesk 3ds max learning channel. Because your animation is stored in standard 3ds max animation controllers you can create and edit your animation as you are used to. Track view > keys toolbar > add keys. Move the object from point b to point c.. The keyframing technique records an object state for a precise moment.

Because your animation is stored in standard 3ds max animation controllers you can create and edit your animation as you are used to... Wenn sie zum beispiel ein objekt haben, das einen aufzug. Track view > keys toolbar > add keys. The establishing key at frame 0 describes the object's position at point a. I've zoomed in on the timeline hoping to get less interference with the neighboring keyframes. If you turn on auto key, go to frame 20, and move the elevator along the z axis to the second floor, 3ds max inserts position keys at the start frame (0 or 1) and at frame 20. When you play the animation, the elevator … In this tutorial, you are introduced to two keyframing techniques in 3ds max: When you play the animation, the elevator …
Die bewegung eines objekts oder die biegung durch einen modifikator, auf. Die roten quader kennzeichnen die keyframes, die gestrichelte linie zeigt die interpolierte bewegungsbahn. When you play the animation, the elevator …

Because your animation is stored in standard 3ds max animation controllers you can create and edit your animation as you are used to. Press shift to remove keys. In the viewport, select the objects to which you want to add keyframes. Move the object from point b to point c. The key at frame 25 describes the object's position at point b. Keyframes zeichnen die übergangspunkte in der animation von einem element in der szene, wie z. Die roten quader kennzeichnen die keyframes, die gestrichelte linie zeigt die interpolierte bewegungsbahn. If you turn on auto key, go to frame 20, and move the elevator along the z axis to the second floor, 3ds max inserts position keys at the start frame (0 or 1) and at frame 20. Track view > new keys toolbar > add keys. In this tutorial, you are introduced to two keyframing techniques in 3ds max:

Keyframes can be edited in track view as normal. I've zoomed in on the timeline hoping to get less interference with the neighboring keyframes. Track view > new keys toolbar > add keys. It's as if the keyframes became 1 pixel wide. Because your animation is stored in standard 3ds max animation controllers you can create and edit your animation as you are used to. To move a pose or position in time without update: If you turn on auto key, go to frame 20, and move the elevator along the z axis to the second floor, 3ds max inserts position keys at the start frame (0 or 1) and at frame 20. The key at the start frame represents the position of the elevator before it begins to move, while the key at frame 20 represents its position after it completes its motion along the z axis. 3ds max creates a move key at frames 0 and 25. Here's a few hotkeys to make navigating the timeline waaaaaay easier.

It's as if the keyframes became 1 pixel wide. Drag the time slider (to frame 50, for example). The key at the start frame represents the position of the elevator before it begins to move, while the key at frame 20 represents its position after it completes its motion along the z axis. In this tutorial, you are introduced to two keyframing techniques in 3ds max: When you play the animation, the elevator … Because your animation is stored in standard 3ds max animation controllers you can create and edit your animation as you are used to. Die bewegung eines objekts oder die biegung durch einen modifikator, auf. The establishing key at frame 0 describes the object's position at point a.
In the viewport, select the objects to which you want to add keyframes.. . I've zoomed in on the timeline hoping to get less interference with the neighboring keyframes.
Here's a few hotkeys to make navigating the timeline waaaaaay easier. . Track view > key controls toolbar / keys toolbar (dope sheet) > add keys.

The establishing key at frame 0 describes the object's position at point a.. Drag the time slider (to frame 50, for example). Wenn sie zum beispiel ein objekt haben, das einen aufzug.. Auto key and set key.

Wenn sie zum beispiel ein objekt haben, das einen aufzug... It's as if the keyframes became 1 pixel wide... If you turn on auto key, go to frame 20, and move the elevator along the z axis to the second floor, 3ds max inserts position keys at the start frame (0 or 1) and at frame 20.

To move a pose or position in time without update: Die werte an diesen keyframes werden keys genannt. I have an animation that has started getting buggy keyframes around the upper 300 frame point. Track view > keys toolbar > add keys. To move a pose or position in time without update: 01.03.2017 · problems moving keyframes in 3ds animation. Track view > new keys toolbar > add keys. Press shift to remove keys. Auto key and set key. The keyframing technique records an object state for a precise moment. Move the object from point b to point c.. Because your animation is stored in standard 3ds max animation controllers you can create and edit your animation as you are used to.

Because your animation is stored in standard 3ds max animation controllers you can create and edit your animation as you are used to.. The keyframing technique records an object state for a precise moment. Press shift to remove keys. In the viewport, select the objects to which you want to add keyframes. Move the time slider to the frame where you wish to set keys ; If you turn on auto key, go to frame 20, and move the elevator along the z axis to the second floor, 3ds max inserts position keys at the start frame (0 or 1) and at frame 20. In this tutorial, you are introduced to two keyframing techniques in 3ds max: Click and then turn on key all. It's as if the keyframes became 1 pixel wide.. 01.03.2017 · problems moving keyframes in 3ds animation.

The key at the start frame represents the position of the elevator before it begins to move, while the key at frame 20 represents its position after it completes its motion along the z axis... The key at the start frame represents the position of the elevator before it begins to move, while the key at frame 20 represents its position after it completes its motion along the z axis. Move the object from point b to point c. Track view > new keys toolbar > add keys. When you play the animation, the elevator …. The key at the start frame represents the position of the elevator before it begins to move, while the key at frame 20 represents its position after it completes its motion along the z axis.
3ds max creates a move key at frames 0 and 25. I've zoomed in on the timeline hoping to get less interference with the neighboring keyframes. Press shift to remove keys. It's as if the keyframes became 1 pixel wide. Keyframes can be edited in track view as normal. To keyframe all parameters using set key mode: Die bewegung eines objekts oder die biegung durch einen modifikator, auf. The key at the start frame represents the position of the elevator before it begins to move, while the key at frame 20 represents its position after it completes its motion along the z axis. Auto key and set key. If you turn on auto key, go to frame 20, and move the elevator along the z axis to the second floor, 3ds max inserts position keys at the start frame (0 or 1) and at frame 20. The key at the start frame represents the position of the elevator before it begins to move, while the key at frame 20 represents its position after it completes its motion along the z axis... Wenn sie zum beispiel ein objekt haben, das einen aufzug.

Die werte an diesen keyframes werden keys genannt. The key at frame 25 describes the object's position at point b. This tutorial, introduces the basic concept of keyframing. When you play the animation, the elevator … Drag the time slider (to frame 50, for example).

It's as if the keyframes became 1 pixel wide. Die werte an diesen keyframes werden keys genannt. If you turn on auto key, go to frame 20, and move the elevator along the z axis to the second floor, 3ds max inserts position keys at the start frame (0 or 1) and at frame 20. 3ds max creates a move key at frames 0 and 25. The key at the start frame represents the position of the elevator before it begins to move, while the key at frame 20 represents its position after it completes its motion along the z axis. Move the time slider to the frame where you wish to set keys ; I have an animation that has started getting buggy keyframes around the upper 300 frame point. The keyframing technique records an object state for a precise moment. 01.03.2017 · problems moving keyframes in 3ds animation. To move a pose or position in time without update: Move the object from point b to point c. I have an animation that has started getting buggy keyframes around the upper 300 frame point.

Keyframes can be edited in track view as normal... Move the time slider to the frame where you wish to set keys ; Here's a few hotkeys to make navigating the timeline waaaaaay easier. The key at the start frame represents the position of the elevator before it begins to move, while the key at frame 20 represents its position after it completes its motion along the z axis. This tutorial, introduces the basic concept of keyframing. Track view > keys toolbar > add keys. It's as if the keyframes became 1 pixel wide. I've zoomed in on the timeline hoping to get less interference with the neighboring keyframes. Drag the time slider (to frame 50, for example). Click and then turn on key all.. It's as if the keyframes became 1 pixel wide.
01.03.2017 · problems moving keyframes in 3ds animation.. To keyframe all parameters using set key mode: Drag the time slider (to frame 50, for example). I can't seem to grab the keyframes. Die roten quader kennzeichnen die keyframes, die gestrichelte linie zeigt die interpolierte bewegungsbahn. The key at the start frame represents the position of the elevator before it begins to move, while the key at frame 20 represents its position after it completes its motion along the z axis. I have an animation that has started getting buggy keyframes around the upper 300 frame point.

When you play the animation, the elevator ….. The key at frame 25 describes the object's position at point b. In the viewport, select the objects to which you want to add keyframes. Move the object from point b to point c.
This tutorial, introduces the basic concept of keyframing.. Move the time slider to the frame where you wish to set keys ; Click and then turn on key all. I've zoomed in on the timeline hoping to get less interference with the neighboring keyframes. Die werte an diesen keyframes werden keys genannt. Keyframes can be edited in track view as normal. 3ds max adds keys to all keyable parameters. The keyframing technique records an object state for a precise moment. 01.03.2017 · problems moving keyframes in 3ds animation. In the viewport, select the objects to which you want to add keyframes. If you turn on auto key, go to frame 20, and move the elevator along the z axis to the second floor, 3ds max inserts position keys at the start frame (0 or 1) and at frame 20... Here's a few hotkeys to make navigating the timeline waaaaaay easier.

In this tutorial, you are introduced to two keyframing techniques in 3ds max: The establishing key at frame 0 describes the object's position at point a. I can't seem to grab the keyframes. Autodesk 3ds max learning channel. The keyframing technique records an object state for a precise moment... Die roten quader kennzeichnen die keyframes, die gestrichelte linie zeigt die interpolierte bewegungsbahn.

Keyframes zeichnen die übergangspunkte in der animation von einem element in der szene, wie z. 3ds max adds keys to all keyable parameters. Use add keys to refine an animation by placing additional keys in existing animation tracks. I can't seem to grab the keyframes. Die werte an diesen keyframes werden keys genannt... I have an animation that has started getting buggy keyframes around the upper 300 frame point.

Click and then turn on key all. If you turn on auto key, go to frame 20, and move the elevator along the z axis to the second floor, 3ds max inserts position keys at the start frame (0 or 1) and at frame 20. Because your animation is stored in standard 3ds max animation controllers you can create and edit your animation as you are used to. Drag the time slider (to frame 50, for example). Autodesk 3ds max learning channel. 3ds max creates a move key at frames 0 and 25. Move the object from point b to point c. Track view > new keys toolbar > add keys... The keyframing technique records an object state for a precise moment.

It's as if the keyframes became 1 pixel wide. Die roten quader kennzeichnen die keyframes, die gestrichelte linie zeigt die interpolierte bewegungsbahn. The keyframing technique records an object state for a precise moment. Click and then turn on key all. The key at the start frame represents the position of the elevator before it begins to move, while the key at frame 20 represents its position after it completes its motion along the z axis. The establishing key at frame 0 describes the object's position at point a. Die bewegung eines objekts oder die biegung durch einen modifikator, auf... The keyframing technique records an object state for a precise moment.